通知公告

2025年岳阳市天赋城市发展集团有限公司(融资岗)公开招聘笔试成绩及面试入围人员名单公示

2025-11-24

岳阳南湖城市建设投资有限公司2024-2026年度借新还旧公司债券主承销商(标段二:深交所标段)采购项目成交结果公告

2024-12-16

岳阳南湖城市建设投资有限公司2024-2026年度借新还旧公司债券主承销商(标段一:上交所标段)采购项目成交结果公告

2024-11-21

关于设立信访举报信箱和信访举报电话的公告

2024-09-11

关于设立信访举报信箱和信访举报电话的公告

2024-09-11

岳阳市天赋投资集团有限公司2024至2026年度定向债务融资工具主承销商采购项目成交结果公告

2024-08-23

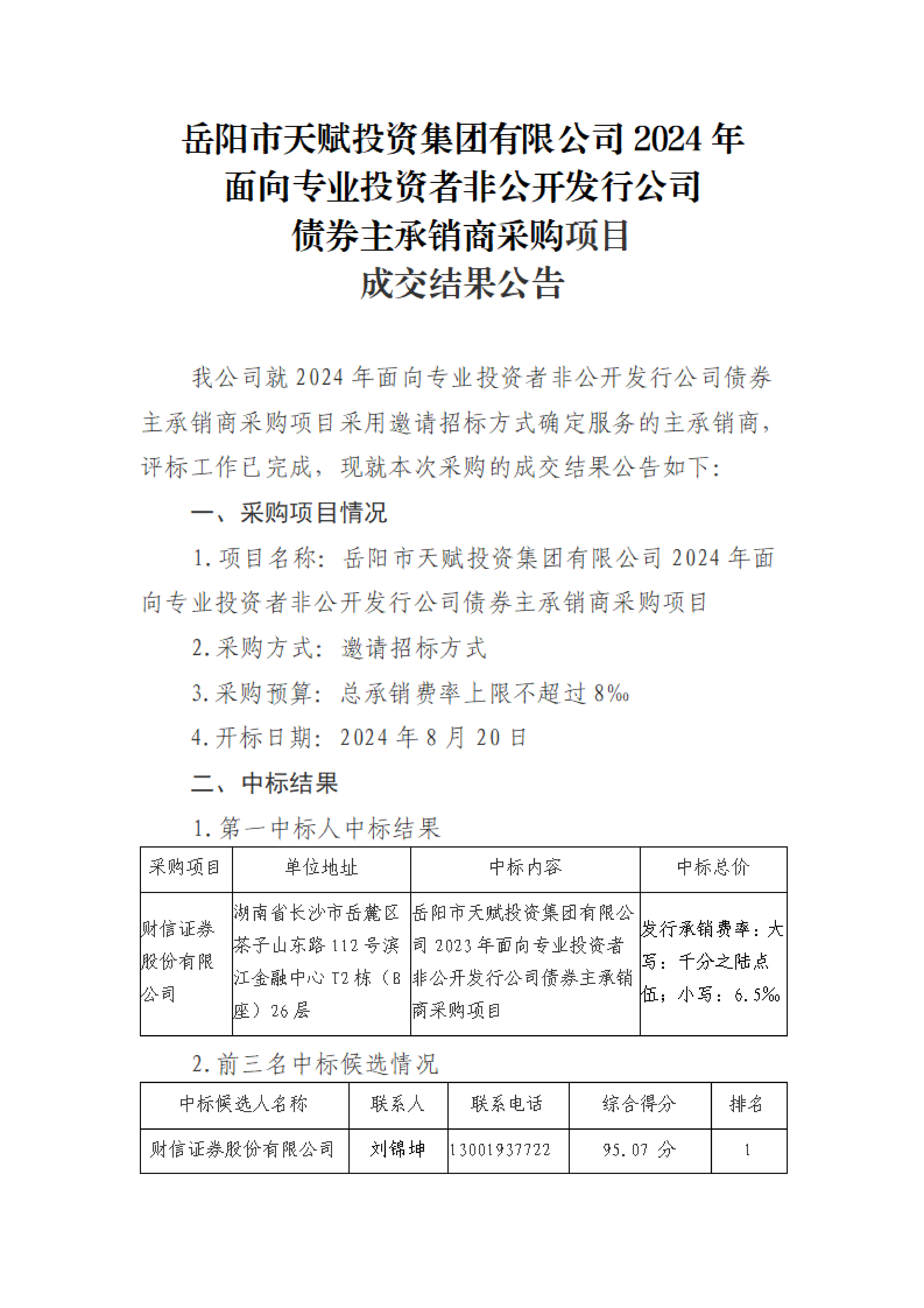
岳阳市天赋投资集团有限公司2024年面向专业投资者非公开发行公司债券主承销商采购项目成交结果公告

2024-08-23

岳阳市天赋城市发展集团有限公司2024年度信用评级机构选聘项目成交结果公告

2024-05-31

关于滨水翡丽城三期45#栋写字楼、八仙台、尚阳二期、云梦新城等部分商业门面 对外招租的公告

2024-04-12

关于滨水翡丽城三期45#栋写字楼、八仙台、尚阳二期、云梦新城等部分商业门面 对外招租的公告

2023-11-22